# 前言
之前帮朋友做的,基于ESP的红外遥控器,语音模块采用天问,整个项目比较简单。软件利用arduino库,红外遥控库,联网使用Blinker库
支持以下功能:
1. 按键遥控红外设备。
2. 语音遥控红外设备。
3. 连接WIFI,手机APP遥控红外设备。
4. 模式切换。
5. 支持红外学习模式。
# 器材采购
| 部件 | 型号 | 用途 | 价格|链接|
| —— | —————— | —— |——-|—–|
| 主控 | ESP8266(CP2102) | 系统核心控制 |¥10.5|[link](https://item.taobao.com/item.htm?abbucket=15&id=619991323193) |
| 红外收发模块 | 数字38KHz红外接收发射头 | 红外信号收发 |¥4.14|[link](https://detail.tmall.com/item.htm?id=720024442200) |
| 语音识别模块 | 天问语音识别模块(ASR_PRO) | 语音指令识别 |¥29.1|[link](https://detail.tmall.com/item.htm?abbucket=15\&id=683860993579) |
| 锂电池x2 | 3.7V锂电池(PH2.0-500mAh)| 系统供电 | ¥15.0 | [Link](https://item.taobao.com/item.htm?id=714971603325&skuId=4997690252351) |
| 按键 | 轻触开关6x6x6_smd | 切换遥控对象 |¥2.97| [link](https://item.jd.com/10064231060192.html#crumb-wrap)|
| 电源芯片 | pw5100-5v | 锂电池升压 | ¥5+8 | [link](https://i-item.jd.com/10102424115848.html)|
| 功率电感 | 0420-3.3uH | 滤波 |¥5 |[link](https://ic-item.jd.com/10133696057167.html#none)|
| 电源电容 | 22uF | 滤波 | ¥3.8|[link](https://ic-item.jd.com/10101684718599.html#crumb-wrap)|
| 电源电阻 | 0.5R | 反馈 | ¥4.14 |[link](https://item.jd.com/10145360412447.html)|
—
# 系统框图

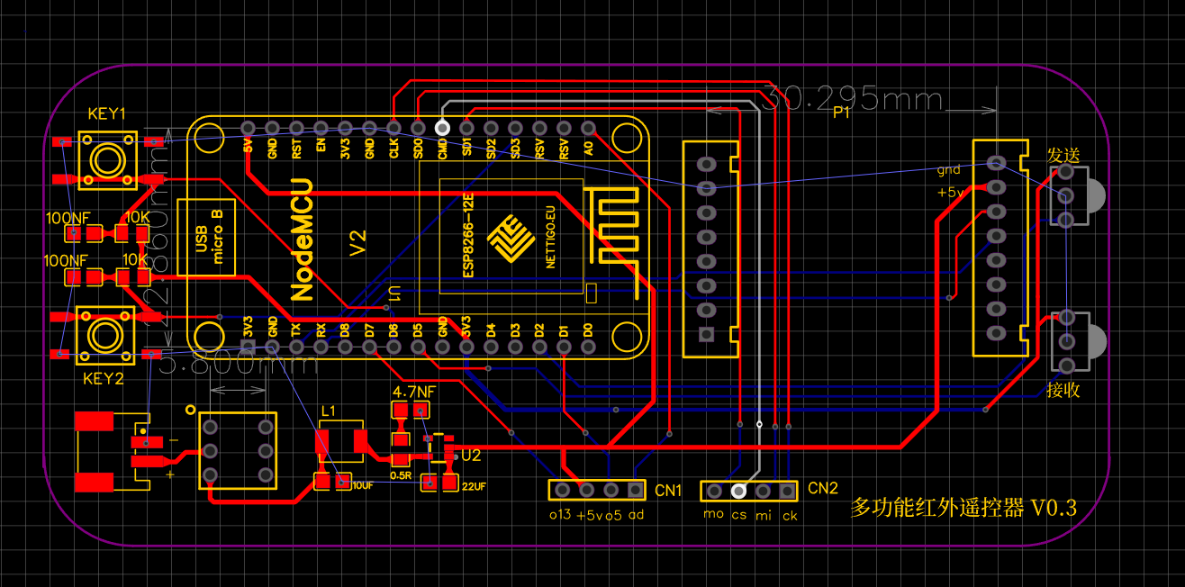
# 原理图设计


# 引脚分配

—
# 开源链接
https://github.com/heiweilu/ESP8266_Infrared
了解 Heiweilu的小世界 的更多信息
订阅后即可通过电子邮件收到最新文章。










